首页
企业概况
代理产品
Webcam
汽车用品
解决方案
贸易服务
新闻资讯
教学指南
行业百科
服务中心
产用软件
固件下载
使用说明
联系我们
联系方式
财务信息
在线留言
网络店铺
下载中心
DOWNLOAD CENTER
产用软件
产品固件
使用说明
当前位置:
首页
>
服务中心
>
使用说明
使用说明
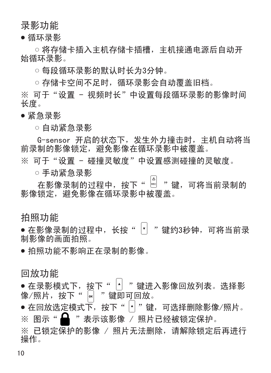
PAPAGO行车记录仪 M20中文说明书
发布日期:2020-07-07 浏览量:
字号:[
大
中
小
]
上一篇:
PAPAGO行车记录仪 P22中文说明书
下一篇:
PAPAGO行车记录仪 F10中文说明书
地址
成都武侯区人民南路四段一号 数码广场
总机
028-85288559
扫一扫,关注我们
Copyright © 2009-2022,www.FlyPDA.com,All rights reserved 版权所有 ©
数码爱好者
蜀ICP备20004934号
Powered by
PageAdmin CMS